The Composer Success Series is dedicated to helping you succeed as a composer โ offering inspiration, advice on getting started and advancing your career, creative tips and tricks, helpful resources and lessons learned, from some of the industryโs most successful composers for film, games and beyond.
ย
We have a lot more interviews coming up for you in the Composer Success Series โ and will be releasing them all as a completely free e-book.
Want to receive the free book as soon as itโs out?
Enter your details in the form and weโll send you a link to the book as soon as we release it. The list wonโt be used for anything else, and you can of course unsubscribe at any time.
ย
Gareth Coker:

Gareth Coker is a British composer and producer working out of Los Angeles. He is known for his melodically driven scores, unique soundscapes, and attention to detail and execution in the application of how music emotionally relates to the gamer as they are playing. His scores have garnered numerous awards, including the Academy of Interactive Arts & Sciences Award for Outstanding Music Composition, the SXSW Award for Excellence in Musical Score, and several Game Audio Network Guild awards. He has received multiple nominations from BAFTA, GDC, and IFMCA amongst others.
โ
โHis recent works include Ori and the Will of the Wisps (2020), Immortals Fenyx Rising (2020), Darksiders Genesis (2019), and ongoing work on ARK Survival Evolved (2017-). He has also written multiple soundtrack albums for various Minecraft expansions (2016-2019) and contributed to Insomniac Gamesโ VR title The Unspoken (2017).
Currently he is scoring Halo Infinite, ARK II, and the ARK: The Animated Series.
Find out more about Garethโs work at www.gareth-coker.net.
โข How did you get started in the composing industry? What was your first game score and what was that experience like for you?
I started โfull-timeโ in June 2010 after finishing the Scoring for Motion Pictures and Television program at the University of Southern California. The first couple of years were really just a fight to survive. I paid my rent through doing a ton of movie trailers, and not necessarily the โbigโ ones. Thereโs a whole market of films at the indie level that also need trailers and also need music. I had a close relationship with a trailer house called Zealot, that came to me for bespoke music for all of their different trailers. I worked on a couple of hundred in a 3 โ 4 year span. That gave me some limited experience in working to picture and changing edits, and also how to deal with insanely quick turnarounds. Between these trailer jobs, a short film here and there, a commercial here and there, I was able to survive and that allowed me to also focus some time on trying to get into games.
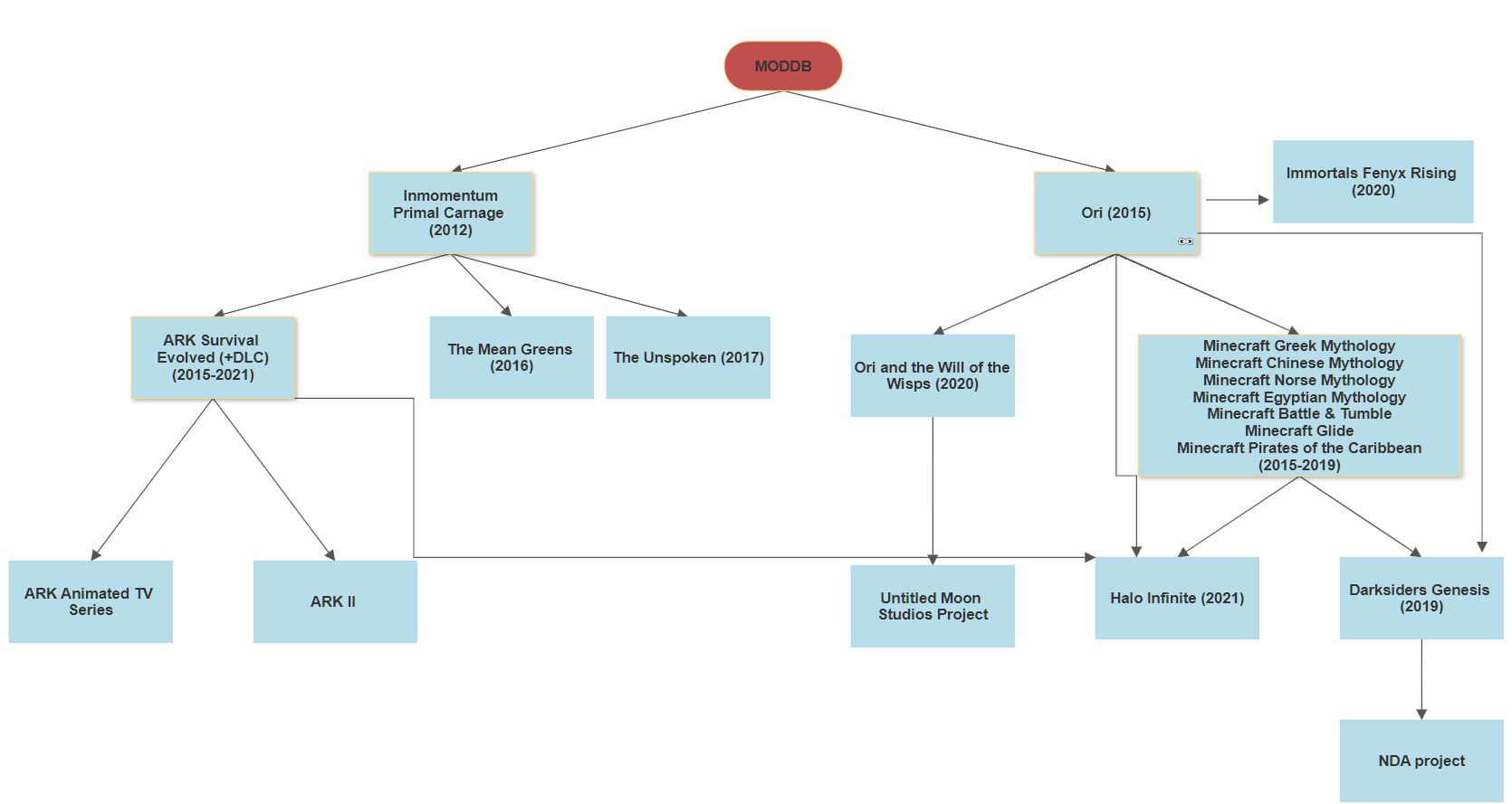
My entire game industry journey can be traced back to one site, called ModDB. ModDB is a site where developers go to create mods for some of their favorite games. Some of these mods eventually become full stand-alone projects. I had a profile there and started working with some developers. There are two parallel stories here, both of which are linked to your question.
The deal was that if the prototype was successfully pitched and the game picked up a publisher, I would do the soundtrack.
My first game scores to release to the public were Inmomentum, and Primal Carnage. Inmomentum was a free-running game set in a digital world, with an entirely electronic score. Primal Carnage was a 5 v 5 humans vs. dinosaurs game. Both of these scores came out of ModDB. I did not receive payment for them, becauseโฆ to be frankโฆ no one was getting paid on ModDB. But I was able to get profit participation on both games. Primal Carnage actually ended up doing quite nicely, and to this day, even in 2021, I still receive a small amount of royalties from it.
At the same time, in 2011, I received a message from Thomas Mahler, CEO of Moon Studios, on ModDB, saying that he liked one of the tracks I had uploaded there, and would I be interested in scoring the prototype of his game. The deal was that if the prototype was successfully pitched and the game picked up a publisher, I would do the soundtrack. At the time, I did not know that the game would become Ori, but he did send me a build, and I thought it looked great, but more importantly, I thought it played great. Obviously, the game was picked up by Microsoft and here we are two Ori games later. But it all stemmed from ModDB.
At the time, I did not know that the game would become โOriโโฆ
Working on these scores early on in my career was a very scrappy approach. I didnโt truly have a process or anything like that, but I was able to figure out a process that worked for me while I was working on these games. One of the benefits of working on smaller startups at the beginning of your career is that there is often space to find out exactly the best way to work. And probably the greatest thing of all was that I was โencouraged to failโ especially by Moon Studios. It gave me the motivation to try things out that I wouldnโt normally try out.
ย
โข Any advice to share on how to land a composing job in the game industry?
You just never know where things will lead. What might seem like the smallest most innocuous opportunity at first can end up turning into a mass of work. So one of the first things you should do is, irrespective of budget, do the absolute best job that you can with the tools that you have, and be as self-critical as possible. Ultimately, if your work is going to be going out into the public, you should be proud of it.
โฆirrespective of budget, do the absolute best job that you can with the tools that you have, and be as self-critical as possible.
The track that Thomas Mahler noticed was something I had written for a student film. Who would have thought that a student film track would end up being the catalyst for me getting the opportunity to deliver around 7 hours of music across both Ori games?
You never know whoโs listening, and you never know what opportunities will come from it. Iโd like to illustrate this with a flowchart!

I was asked to pitch for Halo because they liked my combat music on ARK, but also, of course, as Halo is a Microsoft game they were aware of my work on Ori and Minecraft too.
I got the chance to work on Darksiders Genesis because Joe Madureira heard my work on Minecraft Norse Mythology and then heard my work on Ori.
I was asked to pitch for The Unspoken because a sound designer on Primal Carnage ended up going to work for Insomniac Games and put my name in the hat of composers they were looking at.
I worked on Immortals Fenyx Rising because Ubisoft Quebec liked what Iโd done for Minecraft Greek Mythology (which was used as temp music in the game) and also Ori. And so on.
โฆone thing leads to another and can create opportunities that you might not ever have thought about.
I hope this shows how one thing leads to another and can create opportunities that you might not ever have thought about. Itโs worth pointing out that the above flowchart represents just a decade. Who knows what the next decade will bring?
ย
โข What are some essential lessons youโve learned throughout your career?
Knowing when to delegate, and perhaps more importantly, who you are delegating to. And the other is time management โ which of course is linked to delegation.
Itโs much easier to work with people who you know have your back and will be there even when things go desperately wrongโฆ
There are going to be times โ and this is a good problem to have โ when you are too busy to do all the work. It becomes physically impossible to complete everything yourself. Not only should you find someone you can delegate to who has the necessary skills to do the job, Iโd recommend that they be someone who you are on great terms with and ideally have a great personal relationship with. Itโs much easier to work with people who you know have your back and will be there even when things go desperately wrong, which they will from time to time.
Zach Lemmon and Alexander Rudd are two people who Iโve had with me on almost every project. We became friends at the University of Southern California, and we have a terrific chemistry in the studio, which I know for sure translates to the musicians we work with, the engineers, and so on. Chemistry matters and the end result can be felt in the music.
With regards to time management, as Iโve gotten older Iโve tried to work smarter, not harder. I think โ especially in the age we are about to enter of โpost-pandemic working,โ with more people working from home, we are now going to be measuring not โamount of hours workedโ but โwork outputโ.
โฆas Iโve gotten older Iโve tried to work smarter, not harder.
Who cares how many hours you put in if the work is high quality? Thatโs been my focus and for me that starts with ergonomics, having a healthy studio setup (Iโve just switched to a motorized sit-down/stand-up desk), and then having software that works for you rather than against you, which can often mean making sure you customize all shortcuts the way you know how.
Everyone has a different workflow and thereโs no โbestโ or โrightโ way to do things, but whatever method you use, you can probably take a look at it from time to time and figure out ways to make it more efficient, and quicker or more convenient.
ย
โข Any favorite tricks and workflows tips that help when composing for games?
Iโm a well-worn record when it comes to this. I think composers should play the games they work on, especially narrative games. If you are expecting the player to feel a certain emotion at a certain point in the game, then to write the most appropriate music, you surely have to know in some way what they will be going through at that point.
I think composers should play the games they work on, especially narrative games.
While it is certainly possible to write music that generates emotion without playing the game, I think it can make oneโs life as a composer far easier if you can really get in the playerโs shoes. For me, I know for sure I write music that is better connected to the game if I can get hands-on with it.
Another thing that certainly helps, even if you canโt play the game yourself, you can absolutely get footage of it. We live in an era now where it is very straightforward to get access to footage of games in development, so at the very least you should be able to obtain a bit of work-in-progress footage.
I recommend doing whatever you can to simply get inside the head of the player, whatever that means to you.
ย
Now the key to having footage is that you should also be able to get it with sound and/or dialog, even if itโs a placeholder. This will give you an idea of how โbusyโ the mix might be getting and allow you to try and compose something that feels good with the gameplay, both in terms of the visuals, but also in terms of the audio landscape.
I donโt know if these are tricks or tips, but I recommend doing whatever you can to simply get inside the head of the player, whatever that means to you.
ย
โข What are your favorite sites and resources for composers?
Honestly at this point there are so many resources out there, that I think the real key is to make sure that you respect and value the opinion of the person giving out the resources and information. As in, look at *who* is doing the educating. Anyone can give a talk, but I think it means more if they have a litany of critically appreciated work out there. What we are doing ultimately gets put out in the real world and is played by the public, so to me, the people who have the most valuable information are the people that not only have immense technical and academic knowledge, but also who have been there and done it, ideally in different genres, and for different sized companies.
That said, I will give you a couple of solid answers!
The Emerging Film Composer โ
This book is written in such a matter-of-fact way that for me it is the most โrealโ book about the reality of what us media composers do. I read it once a year.
The discourse here isnโt for everyone, however, it is without doubt the best place to keep up to date with technological and sample library developments.
A bunch of free scores all in one place! What more could you want?!
These scores you have to pay for, but the mind boggles as to how they got the rights to print some of this highly sacred information! The How To Train Your Dragon score alone is worth visiting this site, but thereโs amazing info here.
Seriously. Follow your favorite composers here. You never know what info they might drop at any time!
ย
โข Whatโs one special thing you did to become a successful composer?
In general, if you throw yourself into your work and be good to people, the rest will take care of itself over time.
Iโve alluded to this already and Iโm not sure if itโs special or not. But I think the difference in my work is felt by my very hands-on nature with the projects I work on. It takes a lot more time and energy but the end result is usually felt by the player.
In general, if you throw yourself into your work and be good to people, the rest will take care of itself over time.
ย
[tweet_box]Gareth Coker on what it takes to get started & succeed in composing for Games[/tweet_box]
BONUS: Expand your skillset with the free Sound Success Guide:
Want to branch out beyond composing? Learning new sound skills can open up opportunities for additional revenue โ and with the (entirely free) 60+ page Sound Success Guide, you get insights from 20 industry experts on how to get started and succeed in 18 different types of audio jobs:
ย
Click to download (.zip)
Click to download(.PDF)
Back to top
ย
A big thanks to Gareth Coker for sharing his valuable insights with us!
Want the free Composer Success Series e-book as soon as itโs released? Sign up to be the first to get it here
โข Charlie Clouser โ composer on the Saw franchise, Foxโs Wayward Pines, CBSโs Numb3rs, & NBCโs Las Vegas
โข Sherri Chung โ composer on The CWโs Batwoman and Riverdale, NBCโs Blindspot, and CBSโs The Red Line
โข Cindy OโConnor โ composer on ABCโs Once Upon a Time
โข Inon Zur โ composer on Fallout, Dragon Age, Prince Of Persia, Outriders, and The Elder Scrolls.
โข Pinar Toprak โ composer on the Captain Marvel, The Wind Gods, and The Tides of Fate
โข Nainita Desai โ composer on The Reason I Jump, American Murder, and For Sama
โข Ronit Kirchman โ composer on Evil Eye, and Limetown
โข Zach Robinson โ composer on Cobra Kai, Impractical Jokers, and Artbound
โข Alec Puro โ composer on The Fosters, Black Summer, and Mall
โข Jonathan Snipes โ composer on A Glitch in the Matrix, The El Duce Tapes, and Murder Bury Win



